(一)行业竞争状况
1、行业竞争格局
从市场格局来看,行业内主要企业可以分成 4 大类:一是以蒙牛乳业、伊利股份为代表的全国性品牌;二是以维维股份、新希望、光明乳业、三元股份、庄园牧场、宁夏夏进乳业集团股份有限公司为代表的区域性品牌;三是以济南佳宝乳业有限公司、南京卫岗乳业有限公司、西安银桥乳业集团为代表的以本地省会城市为大本营市场的地方性品牌;四是以法国达能、瑞士雀巢等为代表的外资品牌。
我国乳制品企业主要集中在山东、黑龙江、内蒙古、河北、河南等省,这五省企业数量之和约占全国企业总数的 45%。目前国内乳制品行业的竞争格局已比较明确,奶业资源正向少数几个乳业巨头快速集中,前十家大企业销售收入占到整个规模以上企业的一半以上,蒙牛乳业、伊利股份双巨头竞争格局已经稳固,两家公司未来几年还将保持较高速度的增长,光明和新希望紧随其后。未来几年一、二线品牌之间的差距会逐渐拉开,蒙牛和伊利将会在全国性市场的相互竞争中进一步拉开与其它品牌的差距。
区域性品牌企业和以省会城市为大本营市场的地方性品牌企业以其贴近市场,运输半径较小,能够快速到达、保障新鲜度,产品与当地消费者的口味和消费习惯的融合度较高等优势,以及“三聚氰胺事件”后,消费者对乳制品的消费不再“唯品牌论”,使得区域性和地方性品牌乳品企业的市场地位提高,市场份额有所提升。
同时外资及国外品牌进入中国市场与国内企业联合(如参股等)。雀巢、达能、美赞臣等进入中国市场较早,在中国设立分厂,已经打下了良好的基础,并且它们的品牌具有号召力。而新西兰等其他国家的企业进入中国市场较晚,同雀巢、达能等企业相比,不具备产品优势,要想在短时间内打开中国市场,必须采用联合的方式,借助国内企业的销售网络快速切入并迅速熟悉中国市场。
在乳品企业的竞争力构成中,除了品牌、资金、规模外,奶源也是其重要构成部分。从长远来看,要扩大市场容量,不但要保证质量,也需要较低的销售价格,而较低的销售价格必须以低成本作为支撑,而低成本就需拥有奶源,在销售地拥有奶源,降低运输成本。因此,乳业的竞争已经由原来终端产品的竞争上溯到对资源拥有的竞争。
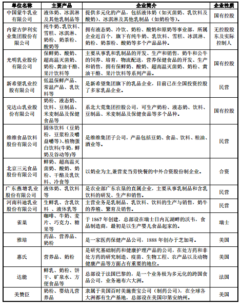
2、行业内主要企业

(二)我国乳制品行业供需预测7
未来 10 年,随着畜禽规模化养殖的推进,中国奶牛养殖进入关键转型期,规模化程度将继续较快提升。预计 2024 年,中国存栏 100 头以上奶牛规模化养殖比重将会达到 65%,比 2014 年提高 20 个百分点。规模化程度的提升将直接推动中国奶牛单产水平的提高。展望期间,奶牛单产将提高 0.9 吨,2024 年达到
6.5 吨。
得益于单产水平的提升,中国奶类产量将继续增加。预计 2020 年,奶类产量为 4397 万吨,2024 年达到 4760 万吨,展望期内平均增速为 2.0%左右。
随着城乡居民生活水平的提高、城镇化发展及学生饮用奶计划等推进,奶制品消费未来仍有较大提升空间。中国城乡居民人均奶制品消费量(含乳饮料、冰淇淋、蛋糕等食品中奶制品消费量)继续增加,2024 年或将达到 39.56 公斤,年均增速为 2.2%。其中,城镇居民人均消费 46.30 公斤,年均增速为 1.5%;农村居民人均消费 27.60 公斤,年均增速 2.3%。预计 2020 年奶制品国内总消费为5661 万吨,2024 年为 6303 万吨,展望期内年均增速为 2.3%。
长期看,奶制品进口量总体仍将继续增加。2015 年奶粉进口量有所下降,奶制品进口总量略降。但由于国内供需缺口长期存在,且呈明显扩大趋势,长期看奶制品进口量总体上仍将继续增加, 鲜奶将是增长最快的奶制品。 预计到 2020年,中国奶制品进口总量(折合原料奶)达 1304 万吨,2024 年达 1603 万吨,比 2014 增长 34.9%。展望期间,奶制品进口量年均增长率预计为 3.0%,明显小于过去 10 年年均 15.5%的增幅。
相关报告:智研咨询发布的《2017-2022年中国乳制品市场专项调研及投资方向研究报告》
